|  |  | | GMAX texturovanie 29. 3. 2008 / 22:36 | |
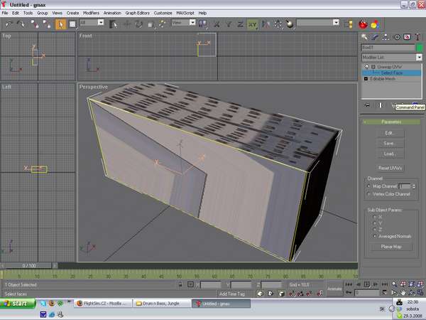
|  | Urobil som si maly veziak v GMAXE a mam k nemu aj prislusne textury bloku. Urobil som si kvader dal ho na MESH otexturoval ho tou texturou bloku. Ale na kvadri to bolo cele rozhadzane tak som si dal v modifier liste Unwrap UWV a potom podkolonku select face vybral som si prednu stenu kde bude textura s vchodom viz screen. Mam to zltym ohranicene takze som to vybral dobre, klikol som potom na edit aby som si vybral okraje textury viz screen. Na screene je to uz upravene. No ohranicil som tu texturu, ze ako ju chcem mat ale ta predna stena ostala ajtak cela rozmazana bez zmeny, neviete preco ??
Tomas |
| |
|
 |  |  | | GMAX texturovanie 29. 3. 2008 / 22:58 | |
|  | | Mrkni tady do Utilit, jsou tu krasne animovane navody na Gmax, kde se prave tohle resi. |
| |
|
|